随着服务化的推广,网站对Dubbo服务框架的需求逐渐增多,Dubbo 的现有开发人员能实现的需求有限,很多需求都被 delay,而网站的同学也希望参与进来,加上领域的推动,所以平台计划将部分项目对公司内部开放,让大家一起来实现,Dubbo 为试点项目之一。
既然要开放,那 Dubbo 就要留一些扩展点,让参与者尽量黑盒扩展,而不是白盒的修改代码,否则分支,质量,合并,冲突都会很难管理。
先看一下 Dubbo 现有的设计:

这里面虽然有部分扩展接口,但并不能很好的协作,而且扩展点的加载和配置都没有统一处理,所以下面对它进行重构。
即然要扩展,扩展点的加载方式,首先要统一,微核心+插件式,是比较能达到 OCP 原则的思路。
由一个插件生命周期管理容器,构成微核心,核心不包括任何功能,这样可以确保所有功能都能被替换,并且,框架作者能做到的功能,扩展者也一定要能做到,以保证平等对待第三方,所以,框架自身的功能也要用插件的方式实现,不能有任何硬编码。
通常微核心都会采用 Factory、IoC、OSGi 等方式管理插件生命周期。考虑 Dubbo 的适用面,不想强依赖 Spring 等 IoC 容器。自已造一个小的 IoC 容器,也觉得有点过度设计,所以打算采用最简单的 Factory 方式管理插件。
最终决定采用的是 JDK 标准的 SPI 扩展机制,参见:java.util.ServiceLoader ,也就是扩展者在 jar 包的 META-INF/services/ 目录下放置与接口同名的文本文件,内容为接口实现类名,多个实现类名用换行符分隔。比如,需要扩展 Dubbo 的协议,只需在 xxx.jar 中放置文件:META-INF/services/org.apache.dubbo.rpc.Protocol,内容为 com.alibaba.xxx.XxxProtocol。Dubbo 通过 ServiceLoader 扫描到所有 Protocol 实现。
并约定所有插件,都必须标注:@Extension("name"),作为加载后的标识性名称,用于配置选择。
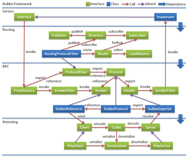
每个扩展点的实现者,往往都只是关心一件事,现在的扩展点,并没有完全分离。比如:Failover, Route, LoadBalance, Directory 没有完全分开,全由 RoutingInvokerGroup 写死了。
再比如,协议扩展,扩展者可能只是想替换序列化方式,或者只替换传输方式,并且 Remoting 和 Http 也能复用序列化等实现。这样,需为传输方式,客户端实现,服务器端实现,协议头解析,数据序列化,都留出不同扩展点。
拆分后,设计如下:

现在很多的逻辑,都是放在基类中实现,然后通过模板方法回调子类的实现,包括:local, mock, generic, echo, token, accesslog, monitor, count, limit 等等,可以全部拆分使用 Filter 实现,每个功能都是调用链上的一环。 比如:(基类模板方法)
public abstract AbstractInvoker implements Invoker {
public Result invoke(Invocation inv) throws RpcException {
// 伪代码
active ++;
if (active > max)
wait();
doInvoke(inv);
active --;
notify();
}
protected abstract Result doInvoke(Invocation inv) throws RpcException
}
改成:(链式过滤器)
public abstract LimitFilter implements Filter {
public Result invoke(Invoker chain, Invocation inv) throws RpcException {
// 伪代码
active ++;
if (active > max)
wait();
chain.invoke(inv);
active --;
notify();
}
}
保持尽可能少的概念,有助于理解,对于开放的系统尤其重要。另外,各接口都使用一致的概念模型,能相互指引,并减少模型转换,
比如,Invoker 的方法签名为:
Result invoke(Invocation invocation) throws RpcException;
而 Exporter 的方法签名为:
Object invoke(Method method, Object[] args) throws Throwable;
但它们的作用是一样的,只是一个在客户端,一个在服务器端,却采用了不一样的模型类。
再比如,URL 以字符串传递,不停的解析和拼装,没有一个 URL 模型类, 而 URL 的参数,却时而 Map, 时而 Parameters 类包装,
export(String url)
createExporter(String host, int port, Parameters params);
使用一致模型:
export(URL url)
createExporter(URL url);
再比如,现有的:Invoker, Exporter, InvocationHandler, FilterChain 其实都是 invoke 行为的不同阶段,完全可以抽象掉,统一为 Invoker,减少概念。
原因参见:谈谈扩充式扩展与增量式扩展。
泛化式扩展指:将扩展点逐渐抽象,取所有功能并集,新加功能总是套入并扩充旧功能的概念。
组合式扩展指:将扩展点正交分解,取所有功能交集,新加功能总是基于旧功能之上实现。
上面的设计,不自觉的就将 Dubbo 现有功能都当成了核心功能。上面的概念包含了 Dubbo 现有 RPC 的所有功能,包括:Proxy, Router, Failover, LoadBalance, Subscriber, Publisher, Invoker, Exporter, Filter 等, 但这些都是核心吗?踢掉哪些,RPC 一样可以 Run?而哪些又是不能踢掉的?基于这样考虑,可以将 RPC 分解成两个层次,只是 Protocol 和 Invoker 才是 RPC 的核心。其它,包括 Router, Failover, Loadbalance, Subscriber, Publisher 都不核心,而是 Routing。所以,将 Routing 作为 Rpc 核心的一个扩展,设计如下:

整理后,设计如下:
